欢迎来到四川星浩宇复合材料有限公司官方网站!

四川星浩宇复合材料有限公司

 SICHUAN XINGHAOYU COMPOSITE MATERIALS CO., LTD

服务热线:

13990515959

新闻动态


————

模压制品缺陷及解决办法
来源:S | 作者:转载 | 发布时间: 1385天前 | 317 次浏览 | 🔊 点击朗读正文 ❚❚ | 分享到:
SMC/BMC和其他玻璃钢工艺不同,它特别适应于结构复杂、性能要求高、尺寸精确的制品的规模化生产。从商业价值观点看,用SMC/BMC生产的制品的年生产量必须在5000件以上。此外,SMC在生产和成型过程中对设备、工装及过程控制都有极为严格的要求。因此,SMC/BMC的应用发展过程中,不仅需要大量的资金投入来购置生产设备,还需要获得各行业高水平的材料、设备及技术的支持如高品质原材料、高档次的模具材料及模具加工水平、高精度可程控的成型压机,数控二次加工设备甚至机械手等先进设备的应用。因此,从一定意义上讲,一个国家的SMC工艺在该国家玻璃钢工业中所占的比重的大小,往往成为衡量该国家或者地区经济发展水平和综合实力的一个标志。
   (1)设备一次投入费用较高,一旦形成批量生产,成本将迅速降低,经济性很快呈现出来,适合工业化生产。
   (2)原材料易于采购,价格低,在工艺过程中,损耗很小,尤其是填料高填充量的特点,产品经济性突出,还可提高产品刚度。
   (3)生产周期短,平均单件产品成形周期l~8分钟,是其它工艺所达不到的,便于集约化生产。
   (4)产品具有耐水性好、表面精度高、性能稳定、绝缘性能好、强度均匀、刚度好、;产品尺寸精确、受温度影响小、产品厚度容易控制等优良特性。
   (5)产品卫生性能好,因SMC成型压力一般在10-20 MPa,成型温度120~160℃,属高温热压成型,成型环境干净,在高温下使游离物质迅速解离产品,再加以原料选择的控制,很容易达到相关的卫生标准。
   (6)工人的劳动强度较低,并能很快熟练操作。
   (7)易于生产出表面质量高且复杂形状的产品。
   (8)产品合格率高。

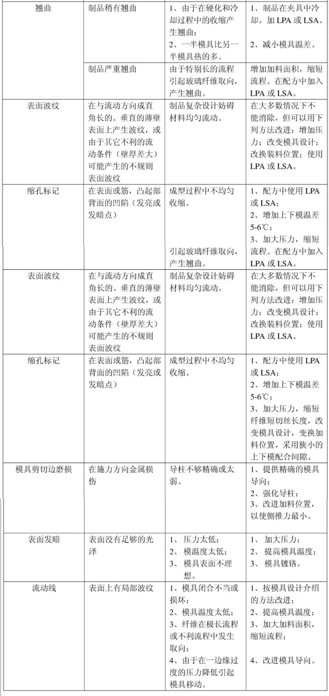
片状模塑料制品的缺陷及解决办法

图片

图片


预成型坯模压成型工艺

 (1)树脂糊混合物的制备

在预成型坯压制过程中所用的树脂混合物一般都是批混合法制备。其加料顺序依次为树脂、单体、引发剂、填料。为使混合时产生的气泡在模压前溢出,混合物使用前静置1h;为防止树脂混合物在容器中凝胶,必须在8h内用完混合物。树脂糊混合物的粘度一般控制为15-35pa.s。

 (2)检查预成型坯的质量:主要包括预成型坯的松散性、质量均匀性及粘接剂均匀性。

 (3)模具的准备:主要是模具型面与剪切边部位的清洁。

 (4)准备加料:称取并调整预成型坯的重量,进行局部的增强材料的添加。

 (5)树脂混合物的灌注:按用量称量树脂混合物并按照一定方式灌注到预成型坯上。树脂混合物的灌注可在预成型坯放入模具之前或者之后进行。最基本的灌注方式是“×”型,从一个拐角灌注到另外一个拐角。最终的灌注方式要根据制件的形状、总的尺寸或者面积及零件曲率的复杂程度确定。

 (6)压机的闭合:采用两速制,快速闭合速度为125mm/s,慢速闭合为1.55mm/s。

 (7)成型压力:一般成型压力为1.75~2.8MPa。

 (8)固化时间:小零件固化时间为1.0~3.0min;大零件可以达到20min。

 (9)零件取出:借助压缩空气、铜件及真空装置将制品取出。

 (10)冷却定型:为防止制件翘曲变形,需要脱模后在夹具上进行产品的定型。

 (11)对制件进行全面检查和性能试验。


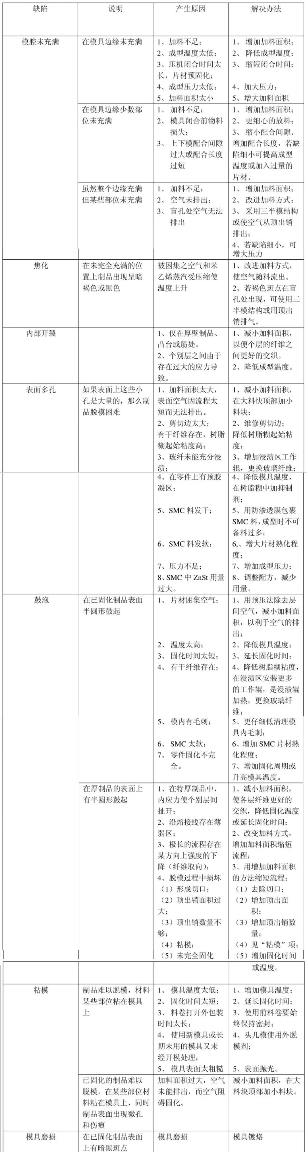
预成型胚制品常见缺陷及解决办法





转载声明】:本微信公众号所转载的文章,其版权均归原作者所有,遵循原作者的版权声明,如果原文没有版权声明,我们将按照目前互联网开放的原则,在不通知作者的情况下转载文章。如果转载行为不符合作者的版权声明或者作者不同意转载,请电话告之删除。

阅读 285
写下你的留言