欢迎来到四川星浩宇复合材料有限公司官方网站!

四川星浩宇复合材料有限公司

 SICHUAN XINGHAOYU COMPOSITE MATERIALS CO., LTD

服务热线:

13990515959

新闻动态


————

2021年10月热点玻纤新闻大盘点
来源:T | 作者:(转载) | 发布时间: 1618天前 | 406 次浏览 | 🔊 点击朗读正文 ❚❚ | 分享到:

中国建材集团助力神舟十三号载人飞船发射圆满成功!



北京时间10月16日0时23分,长征二号F运载火箭托举神舟十三号载人飞船升空,照亮了酒泉卫星发射中心。随后,飞船被火箭送入预定轨道,发射任务取得圆满成功。所属南京玻纤院研发的高强纱分别应用于长征二号F遥十三运载火箭防热结构件和神舟十三号载人飞船返回舱的隔热层,产品性能可靠、质量优异,为火箭发射、飞船和天和核心舱对接、航天员安全返回提供可靠保障。


原文链接中国建材集团助力神舟十三号载人飞船发射圆满成功!



2021年第三批推荐性国家标准计划及相关标准外文版计划公布,南玻院起草的1项碳纤维标准在列




日前,《国家标准化管理委员会关于下达2021年第三批推荐性国家标准计划及相关标准外文版计划的通知》正式发布。南京玻纤院负责起草的《碳纤维增强复合材料 密封压力容器加速吸湿和过饱和调节方法》及北京玻钢院检测中心有限公司、福建路通管业科技股份有限公司起草的《玻璃纤维增强热固性塑料(GRP)管 湿态或干态条件下环蠕变性能的测定》在列,具体如下所示:


原文链接:2021年第三批推荐性国家标准计划及相关标准外文版计划公布 南玻院起草的1项碳纤维标准在列



图片

山东玻纤集团年产10万吨3线技改项目成功点火




10月22日上午,中硅会玻纤分会/全国玻纤情报网 副理事长单位——山东玻纤集团10万吨玻璃纤维技改项目施工现场人头攒动。玻纤集团在家班子成员、各施工专业负责人以及主要参建单位负责人出席窑炉点火仪式。11时许,火炬传递仪式结束后,窑炉顺利完成点火,标志着玻纤集团沂水厂区数字化生产基地的建设迈出了关键一步。南京玻纤院工程公司承担了项目的总体设计以及技术服务工作。


原文链接:山东玻纤集团年产10万吨3线技改项目成功点火


巨石埃及年产12万吨玻纤池窑拉丝生产线奠基




埃及时间10月6日上午11:18,蓝天白云万里通彻,巨石埃及年产12万吨玻纤池窑拉丝生产线奠基仪式在埃及苏伊士中非泰达工业园区举行。巨石埃及公司总经理吴平,副总经理钱志伟、吴旵东、瑟利曼、阿德勒,与埃及公司中层干部代表共同为项目奠基培土。奠基仪式由钱志伟主持,巨石埃及公司全体中层参加仪式。


原文链接:巨石埃及年产12万吨玻纤池窑拉丝生产线奠基


图片

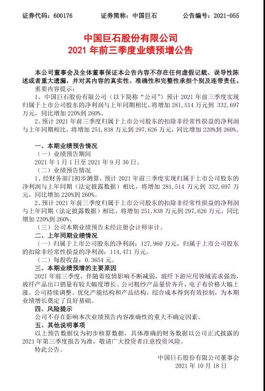
中国巨石前三季度净利润预增220%~260% 




中国巨石于10月18日晚间发布业绩公告,预计 2021 年前三季度实现归属于上市公司股东的净利润与上年同期相比,将增加281,514 万元到332,697万元,同比增加 220%到260%。归属于上市公司股东的净利润:127,960 万元,归属于上市公司股东的扣除非经常性损益的净利润:114,471 万元。


原文链接:中国巨石前三季度净利润预增220%~260% 


泰山玻纤1项目入选2021年山东省第二批技术创新项目计划




近日,山东省工业和信息化厅印发了 2021 年山东省第二批技术创新项目计划。所有入选项目均为自主研发项目,且处于国内、国际先进或领先水平,其中,中硅会玻纤分会/全国玻纤情报网 副理事长单位——泰山玻璃纤维有限公司的高流量短纤漏板的设计开发项目”居于国际先进水平。


原文链接:泰山玻纤1项目入选2021年山东省第二批技术创新项目计划


图片

覆铜板供不应求之下 众大企前三季表现不俗


随着三季度结束,时间进入今年的最后一个季度,电子行业传统旺季的帷幕也在慢慢拉开,覆铜板下游需求依旧呈现旺盛状态。近日,覆铜板大企陆续发布前三季度业绩预告/报告,在供不应求、一片涨声之下的覆铜板企业均表现不俗,利润可期!


原文链接:覆铜板供不应求之下 众大企前三季表现不俗

图片

各省发布电价涨价方案!最高涨幅达50%




10月15日,新一轮电价改革正式开启,中国电力市场化改革迈出重要一步。各工业大省纷纷将电价上调,为改革发力。其中,江苏、新疆等省份交易电价上浮近20%,而云南、广西等省份最高上浮50%。


原文链接:各省发布电价涨价方案!最高涨幅达50%


国家能源局:风电总装机容量约3.0亿千瓦!同比增长32.8%




10月21日,国家能源局发布1-9月份全国电力工业统计数据。截至9月底,全国发电装机容量22.9亿千瓦,同比增长9.4%。其中,风电装机容量约3.0亿千瓦,同比增长32.8%。太阳能发电装机容量约2.8亿千瓦,同比增长24.6%。


1-9月份,风电新增装机1643万千瓦,同比增长336万千瓦。9月份,风电新增装机1.8GW。


1-9月份,全国发电设备累计平均利用2880小时,比上年同期增加113小时。其中,核电5842小时,比上年同期增加321小时;风电1640小时,比上年同期增加91小时。


1-9月份,全国主要发电企业电源工程完成投资3138亿元,同比增长1.8%,其中,水电701亿元,同比增长5.3%;太阳能发电293亿元,同比增长27.3%。电网工程完成投资2891亿元,同比下降0.3%。



原文链接:国家能源局:风电总装机容量约3.0亿千瓦!同比增长32.8%


图片

国务国务院:纠正“一刀切”停产限产、“运动式”减碳




10月8日主持召开的国务院常务会议,会议要求,压实各方能源保供和安全生产责任。坚持实事求是,加强统筹兼顾。各地要严格落实属地管理责任,做好有序用电管理,纠正有的地方“一刀切”停产限产或“运动式”减碳,反对不作为、乱作为。主要产煤省和重点煤企要按要求落实增产增供任务。中央发电企业要保障所属火电机组应发尽发。电网企业要强化电力运行调度和安全管理。对不落实能源保供责任的要严肃追责。


【转载声明】:本平台所转载的文章,其版权均归原作者所有,遵循原作者的版权声明,如果原文没有版权声明,我们将按照目前互联网开放的原则,在不通知作者的情况下转载文章。如果转载行为不符合作者的版权声明或者作者不同意转载,请来信告知:xhyfiberglass01@163.com。如其他媒体或个人从本网站转载有关文章时,务必尊重原作者的著作权,保留本平台注明的“稿件来源”,并自负版权等法律责任。